29人遇難事故再次驗證了“《生產安全事故報告和調查處理條例》”的科學性!



都說萬事皆難,可是我們發現,盤點“29人遇難事故”卻是一件相當容易的事,以至于讓人不得不懷疑29這個數字原本就是一幅陰世圖騰?為什么這么巧?
本人查閱相關文獻發現:2與9是兩個掐頭去尾的數字。易經中2為“火”,9為“金”,“火克金”的定數由來已久,莫非29組合是天意之作?
但作為有信仰的安全從業者大家都知道這兩個數字恰好規避了《生產安全事故報告和調查處理條例》中關于“特別重大事故”和“重大事故”的頂格設計。
對此很多人覺得死亡數據可能作假,存在瞞報情況,但其實瞞報的處罰力度只會更嚴重,瞞報一旦發現,領導也要被國家督查組雙規處理。瞞報在十幾年前有存在的可能,但就目前來看,瞞報的幾率很小。我們確實無法容忍事故背后的瞞報行為,嚴格追責才是對逝者最大的公平。
再加上從現場多角度監控,隨時更新的救援情況(獲救和遇難人員信息),以及國務院安委辦和應急管理部住建部對事故的重視程度,地方政府也絕對不敢瞞報漏報。
我們不要搞陰謀論,中國那么大,一年發生那么多意外,死亡數字相同也有可能是巧合,對逝者表示尊重,對遇難者家屬表示痛心。
因此,無數事故案例“遇難29人”表明《生產安全事故報告和調查處理條例》的設計并非無的放矢,而是具有相當深的文化內涵和不容質疑科學性。
看到規章制度設計的如此科學嚴謹,才發現自己此前一門心思主張追責的心理原來是那么狹隘和虛弱。不違規、不逾矩,照章辦事,如此這般,逝者安息,生者甚幸也!
重要通知:《生產安全事故報告和調查處理條例》即將修改
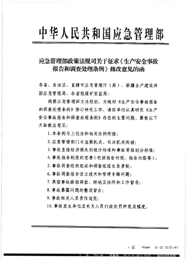
應急管理部政策法規司關于征求《 生產安全事故報告和調查處理條例 》
修改意見的函
各省、自治區、直轄市應急管理廳(局),新疆生產建設兵團應急管理局,各省級煤礦安監局:
根據應急管理部立法規劃,為做好 《 生產安全事故報告和調查處理條例 》 修訂研究工作,請你單位認真研究 《 生產安全事故報告和調查處理條例 》 存在的主要問題,聚焦以下方面提出意見:
1.本條例與上位法和相關法的銜接;
2.應急管理部門與監察機關、司法機關銜接;
3.事故直接經濟損失的統計標準和事故等級劃分標準;
4.事故報告制度的完善(包括報告時限、報告內容等) ;
5.事故調查組的組成和調查組組長負責制;
6.事故調查報告設立技術和管理專稿問題;
7.典型事故提級調查、跨地區協間和工作督導;
8.事故暴露問題的整改督辦;
9.事故相關人員責任追究;
10.事故發生單位及有關人員行政處罰種類及幅度。


生產安全事故報告和調查處理條例 493號令(快讀版)
一、目的:
規范生產安全事故的報告和調查處理,落實生產安全事故責任追究制度,防止和減少生產安全事故。
二、適用:
生產經營活動中發生的造成人身傷亡或者直接經濟損失的生產安全事故的報告和調查處理。
三、事故分類:
等級 | 事故等級 | 死亡人數 | 重傷人數 | 直接經濟損失 |
1 | 特別重大 | 30以上 | 100以上 | 1億以上 |
2 | 重大 | 10~29 | 50~99 | 5000萬以上~1億以下 |
3 | 較大 | 3~9 | 10~49 | 1000萬以上~5000萬以下 |
4 | 一般 | 1~2 | 1~9 | 1000萬以下 |
注:重傷包括急性工業中毒,“以上”包括本數,所稱的“以下”不包括本數。
四、事故報告要求:
應當及時、準確、完整,不得遲報、漏報、謊報、瞞報。
五、企業事故報告:
一般流程:
事故現場有關人員 立即→ 本單位負責人 1小時內→ 事故發生地縣級以上人民政府安全生產監督管理部門(負有安全生產監督管理職責的有關部門)
情況緊急:
事故現場有關人員 1小時內→ 事故發生地縣級以上人民政府安全生產監督管理部門(負有安全生產監督管理職責的有關部門)
六、安全生產監督管理部門事故報告:
一般流程:
1、通知本級人民政府、公安機關、勞動保障行政部門、工會、人民檢察院;
2、2小時內→ 設區的市級人民政府 2小時內【一般事故】 → 省、自治區、直轄市人民政府2小時內【較大事故】→ 國務院【特別重大事故】
必要時:越級上報
七、報告事故應包括的內容:
1、事故發生單位概況;
2、事故發生的時間、地點以及事故現場情況;
3、事故的簡要經過;
4、事故已經造成或者可能造成的傷亡人數(包括下落不明的人數)和初步估計的直接經濟損失;
5、已經采取的措施;
6、其他應當報告的情況。
八、傷亡人數補報要求:
生產安全事故30日內(交通、火災事故7日內)
九、事故發生單位負責人接報后應當:
1、立即啟動事故相應應急預案,或者采取有效措施,組織搶救;
2、防止事故擴大;
3、減少人員傷亡和財產損失。
十、有關部門負責人接報后應當:
立即趕赴現場,組織事故救援。
十一、事故發生后有關單位和人員應當:
1、妥善保護事故現場以及相關證據,任何單位和個人不得破壞事故現場、毀滅相關證據。
2、因搶救人員、防止事故擴大以及疏通交通等原因,需要移動事故現場物件的,應當做出標志,繪制現場簡圖并做出書面記錄,妥善保存現場重要痕跡、物證。
十二、事故調查原則:
實事求是、尊重科學。
十三、事故調查要求:
1、及時、準確查清事故經過、原因、損失;
2、查明事故性質,認定事故責任;
3、總結教訓,提出整改措施;
4、對事故責任者依法追究責任。
十四、各事故等級對應調查單位級別:
事故等級 | 調查單位級別 |
特別重大事故 | 國務院 |
重大事故 | 省級人民政府 |
較大事故 | 設區的市級人民政府 |
一般事故 | 縣級人民政府 |
各級可直接組織事故調查,或授權、委托有關部門組織事故調查組進行調查。
未造成人員傷亡的一般事故,縣級人民政府也可以委托事故發生單位組織事故調查組進行調查。
特別重大事故以下等級事故,事故發生地與事故發生單位不在同一個縣級以上行政區域的,由事故發生地人民政府負責調查,事故發生單位所在地人民政府應當派人參加。
十五、事故調查組組成原則:
遵循精簡、效能。
十六、事故調查組組成包括:
1、有關人民政府
2、安全生產監督管理部門
3、負有安全生產監督管理職責的有關部門
4、監察機關
5、公安機關
6、工會
7、人民檢察院
8、可以聘請有關專家參與調查。
事故調查組組長由負責事故調查的人民政府指定。事故調查組組長主持事故調查組的工作。
十七、事故調查組成員要求:
具有事故調查所需要的知識和專長,與所調查的事故沒有直接利害關系。
十八、事故調查組職責:
1、查明事故發生的經過、原因、人員傷亡情況及直接經濟損失;
2、認定事故的性質和事故責任;
3、提出對事故責任者的處理建議;
4、總結事故教訓,提出防范和整改措施;
5、提交事故調查報告。
十九、事故調查報告提交時限:
事故發生之日起60日內,特殊情況經批準,延期最長不超過60日。 技術鑒定所需時間不計入事故調查期限。
二十、事故調查報告內容包括:
1、事故發生單位概況;
2、事故發生經過和事故救援情況;
3、事故造成的人員傷亡和直接經濟損失;
4、事故發生的原因和事故性質;
5、事故責任的認定以及對事故責任者的處理建議;
6、事故防范和整改措施。
事故調查報告應當附具有關證據材料。事故調查組成員應當在事故調查報告上簽名。
二十一、事故處理原則:四不放過
1、事故原因未查清不放過;
2、事故責任人未受到處理不放過;
3、事故責任人和周圍群眾沒有受到教育不放過;
4、事故制訂切實可行的整改措施沒有落實不放過。
二十二、人民政府批復時限:
自收到事故調查報告之日起
重大事故、較大事故、一般事故15日內做出批復;
特別重大事故30日內做出批復;
特殊情況下,可以適當延長,但延期最長不超過30日。
二十三、事故處理:
按照人民政府批復,相應機關對事故發生單位和有關人員進行行政處罰、處分,涉嫌犯罪的追究刑事責任。事故發生單位,對本單位負有事故責任的人員進行處理。
二十四、罰款:
1、不立即組織事故搶救的;
2、遲報或者漏報事故
3、在事故調查處理期間擅離職守的。
1、謊報或者瞞報事故
2、偽造或者故意破壞事故現場的;
3、轉移、隱匿資金、財產,或者銷毀有關證據、資料的;
4、拒絕接受調查或者拒絕提供有關情況和資料的;
5、在事故調查中作偽證或者指使他人作偽證的;
6、事故發生后逃匿的。
1、發生一般事故的,處10萬元以上20萬元以下的罰款;
2、發生較大事故的,處20萬元以上50萬元以下的罰款;
3、發生重大事故的,處50萬元以上200萬元以下的罰款;
4、發生特別重大事故的,處200萬元以上500萬元以下的罰款
1、發生一般事故的,處上一年年收入30%的罰款;
2、發生較大事故的,處上一年年收入40%的罰款;
3、發生重大事故的,處上一年年收入60%的罰款;
4、發生特別重大事故的,處上一年年收入80%的罰款。
二十五、行政處分:
1、不立即組織事故搶救的;
2、遲報、漏報、謊報或者瞞報事故的;
3、阻礙、干涉事故調查工作的;
4、在事故調查中作偽證或者指使他人作偽證的。
1、對事故調查工作不負責任,致使事故調查工作有重大疏漏的;
2、包庇、袒護負有事故責任的人員或者借機打擊報復的。
有關部門依法暫扣或者吊銷其有關證照;對事故發生單位負有事故責任的有關人員,依法暫?;蛘叱蜂N其與安全生產有關的執業資格、崗位證書;
事故發生單位主要負責人受到刑事處罰或者撤職處分的,自刑罰執行完畢或者受處分之日起,5年內不得擔任任何生產經營單位的主要負責人。
有關部門依法暫扣或者吊銷其有關證照及其相關人員的執業資格;構成犯罪的,依法追究刑事責任。
條例規定的罰款的行政處罰,由安全生產監督管理部門決定。







































