


















第一講:防爆柜的正確使用
防爆柜天生不是就防爆,買回來不能只用來應付安全檢查,錯誤使用危險也很大!
【 如何正確使用防爆柜 】


【 防爆柜的作用 】
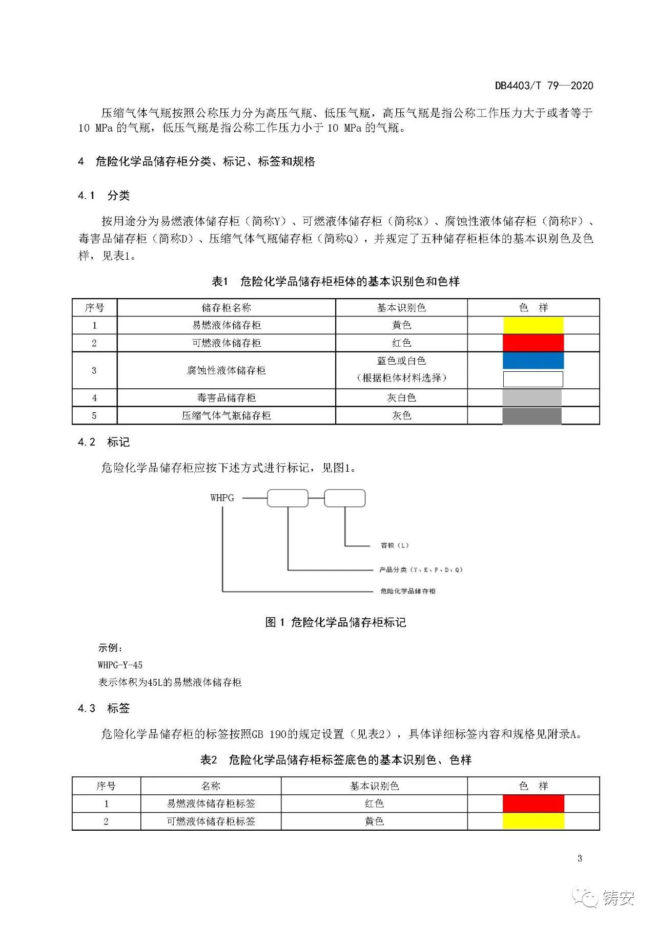
? 使用防爆柜存儲危險化學品可以有效防止化學品外溢,預防火災事故發生;
? 各種危險品的有效管理,不同顏色的安全柜功能不一樣,可存放的化學品也不同,分門別類存儲,一目了然,便于管理;
? 安全使用防爆柜既可以保護工作環境安全衛生,又可以保障企業員工的生命、財產安全。

在工廠日常的工作營運中,防爆柜不只是為了應付檢查的。來親眼見證下它的強大,確實需要正視,在使用上遇到意外能幫你避免不可挽回的損失。防爆柜應該如何安全維護呢?

? 排氣
防爆安全柜配備了含內置消焰器(帶塞子)的雙排氣口,通常位于柜子兩側,一側高一側低。根據相關安全規范,如果不排氣,排氣口應用塞子密封;如果安全柜出于任何原因需要排氣,都應該按照相關安全標準進行設置,且不得影響防爆安全柜的性能。
? 接地
鋼制安全柜帶有一個內置接地片,一般位于底部右側。對于易燃物的安全儲存,出于安全考慮,有必要盡可能接地。如果分配和收集過程在安全柜內進行,例如從圓桶中泵出或通過漏斗向圓桶中灌注廢液,則安全柜應接地,并且應采用容器直接的正確接合技術,這一點至關重要。
在使用防爆柜時還需要注意以下安全事項
【 安全事項 】
??若有多個防爆安全柜放置在一起,每個柜子之間的間距不應小于15厘米。??防爆安全柜放置的場所應遠離火源或其他發熱散熱的儀器設備,也應當遠離飛濺的化學液體或礦渣。??柜體左側外墻的下角處有一靜電導地接線柱,待柜子放置妥當后,應連接上靜電接地導線,以便及時導走柜體所積聚的靜電。??柜體層板上所放置的物品不要超過層板的承重極限。層板若有多層,在放置物品時,應當將較大或較重的物品放在下面的層板上,將較小或較輕的物品放在上面的層板。??若防爆安全柜放置在密閉的狹小空間,或者柜子放置的場所對易燃液體的揮發有嚴格的限制,那么就應當在柜體的通風口連接上抽風系統,以排除因揮發而在柜體內積聚的易燃液體。??在晚上或黑暗光線不足的條件下,若需要在柜體內放置物品或進行其他操作,應打開周圍的電燈,或攜帶防爆手電筒進行操作。??嚴禁在柜體附近點燃蠟燭、酒精燈或使用打火機等任何可能引起燃燒爆炸的操作行為。?? 嚴禁在柜子存放的場所吸煙、亂扔煙火或丟棄其他正在燃燒的物體。??門開啟后要注意關閉鎖定,嚴禁柜門長時間敞開,以避免火源進入柜體。??平時注意保護好柜體上安裝的任何門鎖,避免門鎖被撞擊或其他損傷。??平時注意保護好柜體、防止碰撞、刮擦或腐蝕性化學液體對柜體的噴濺,以免碰傷碰壞柜體或破壞柜體上的涂層。??嚴禁將強腐蝕性化學品放在防爆安全柜內。強腐蝕性化學品不得與易燃可燃化學品放置在同一柜體內,應當購買專門的強腐蝕性化學品柜分類存放。??柜體上安裝的任何鎖定安置,都要求安排專人負責管理,嚴禁非管理人員胡亂開啟。??建議鑰匙的管理人員預先多配一套鑰匙,以備鑰匙損壞或意外丟失使用。
防爆柜也不安全,用對了是“安全柜”,用錯了就是“索命柜”,各企業一定要高度重視,加強安全隱患排查,管好防爆柜!
第二講:危險化學品儲存規范
化學品因其具有毒性、易燃性、腐蝕性及易反應性等危害特性,在使用、儲存、運輸及廢棄等運作過程中皆可能會產生嚴重事故。為加強危化品存儲管理,減少存儲過程事故發生率,對化學品倉庫的設計必須嚴格要求。

1、危險化學品的概念系指國家標準《危險化學品名錄》中所列的爆炸品、壓縮氣體和液化氣體、易燃液體、易燃固體、自燃物品和遇濕易燃物品、氧化劑和有機過氧化物、毒害品和腐蝕品,以及國家確定并公布的《劇毒化學品目錄》和其他未列入《危險化學品名錄》但由國家認定的危險化學品。
(3)常溫下能自行分解或在空氣中氧化即能導致迅速自燃或爆炸的物質;(4)常溫下受到水或空氣中水蒸氣的作用,能產生可燃氣體并引起燃燒或爆炸的物質;(5)遇酸、受熱、撞擊、摩擦、摧化以及遇有機物或硫磺等易燃的無機物,極易引起燃燒或爆炸的強氧化劑;(6)受撞擊、摩擦或與氧化劑、有機物接觸時能引起燃燒或爆炸的物質。
3、火災分類:火災依據物質燃燒特性,可劃分為A、B、C、D、E、F六類:指固體物質火災。如木材、棉、毛、麻、紙張及其制品等燃燒的火災;指液體火災或可熔化固體物質火災。如汽油、煤油、柴油、原油、甲醇、乙醇、瀝青、石蠟等燃燒的火災。指氣體火災。如煤氣、天然氣、甲烷、乙烷、丙烷、氫氣等燃燒的火災。指金屬火災。如鉀、鈉、鎂、鈦、鋯、鋰、鋁鎂合金等燃燒的火災。指帶電物體的火災。如發電機房、變壓器室、配電間、儀器儀表間和電子計算機房等在燃燒時不能及時或不宜斷電的電氣設備帶電燃燒的火災。E類火災是建筑滅火器配置設計的專用概念,主要是指發電機、變壓器、配電盤、開關箱、儀器儀表和電子計算機等在燃燒時仍舊帶電的火災,必須用能達到電絕緣性能要求的滅火器來撲滅。對于那些僅有常規照明線路和普通照明燈具而且并無上述電氣設備的普通建筑場所,可不按E類火災的規定配置滅火器。儲存物品的火災危險性應根據儲存物品的性質和儲存物品中的可燃物數量等因素,進行分類。化學試劑庫房、易燃易爆氣體室構件的耐火等級均為一級,具體耐火時數為:防火墻4.00h,承重墻3.00h,疏散走道兩側的隔墻1.00h,非承重外墻0.75h,房間隔墻0.75h,柱2.50h,梁2.00h,樓板1.50h,屋頂承重構件1.50h。一級耐火等級庫房的屋面板應采用不燃燒材料,但其屋面防水層和絕熱層可采用可燃材料。化學試劑庫房、易燃易爆氣體室中的防火分區之間必須采用防火墻分隔;化學試劑庫房、易燃易爆氣體室內嚴禁設置辦公室、休息室等,并不應貼鄰建造。
根據《建筑設計防火規范》〈GB50016-2006〉甲類倉庫之間及其與其他建筑物、明火或散發火花地點的防火間距(m),防火間距參照《建筑設計防火規范》,與辦公室、宿舍等民用建筑間距大于25m,與磚混結構的建筑相距12m以上,與鋼構架(未刷涂防火涂料的)的建筑相隔15m以上。根據《建筑設計防火規范》及《建筑滅火器配置設計規范》GB50140-2005的要求對滅火系統進行設計。目前,化學化工實驗室化學化學試劑庫房、易燃易爆氣體室潛在的火災類型主要為嚴重危險等級的B類、C類和D類火災,所以化學化學試劑庫房、易燃易爆氣體室不僅要設計自動噴淋頭和消火栓(C類火災用水滅火),還要選擇泡沫滅火器、碳酸氫鈉BC干粉滅火器、磷酸銨鹽ABC干粉滅火器、二氧化碳滅火器、滅B類火災的水型滅火器或鹵代烷滅火器(C、D類火災不能用水滅火)。倉庫內還可設置消防沙。
防爆地面:由于化學試劑庫房能散發較空氣重的可燃氣體,應采用不發火花的地面,一般采用環氧樹脂覆蓋地面。采用絕緣材料作整體面層時,應采取防靜電措施,用導線將靜電導除;防爆設備、電器:化學試劑庫房、易燃易爆氣體室內的電器設備:如燈具,火災探測器,冰箱,空調,機械進排風系統等電器設施均應為防爆電器。其安裝、維護、檢測等應滿足《防爆電器設計、安裝、維護、檢測與安全技術標準規范實用手冊》的要求。化學試劑庫房、易燃易爆氣體室,必須采用合格的防爆燈具和防爆電器設備,并有經防爆電器主管檢驗部門核發的防爆合格證。防爆門:防爆門應具有很高的抗爆強度,需采用角鋼或槽鋼、工字鋼拼裝焊接制作門框骨架,門板則以抗爆強度高的裝甲鋼板或鍋爐鋼板制作。門的鉸鏈裝配時,應襯有青銅套軸和墊圈;門扇的周邊襯貼橡皮帶軟墊,以排除因開關時由于摩擦碰撞可能產生的火花。
應根據《建筑物防雷設計規范》(GB50057-94)對倉庫進行防雷設計。化學試劑庫房、易燃易爆氣體室應裝設獨立避雷針或架空避雷線(網),使被保護的建筑物及風帽、放散管等突出屋面的物體均處于接閃器的保護范圍內;架空避雷網的網格尺寸不應大于5m×5m或6m×4m;獨立避雷針的桿塔、架空避雷線的端部和架空避雷網的各支柱處應至少設一根引下線。對用金屬制成或有焊接、綁扎連接鋼筋網的桿塔、支柱,宜利用其作為引下線;獨立避雷針、架空避雷線或架空避雷網應有獨立的接地裝置,每一引下線的沖擊接地電阻不宜大于10Ω。在土壤電阻率高的地區,可適當增大沖擊接地電阻;屋內接地干線與防雷電感應接地裝置的連接,不應少于兩處。
通風和空氣調節系統應符合《建筑設計防火規范》《常用化學危險品貯存通則》以及《安全技術對策措施》的要求。(1)為保證易燃、易爆、有毒物質在庫房中的濃度不超過危險濃度,必須采取有效的通風排氣措施。合理選擇通風方式一般宜采取自然通風,當自然通風不能滿足要求時應采取機械通風。貯存化學危險品的建筑通排風系統應設有導除靜電的接地裝置。通風管應采用非燃燒材料制作。通風管道不宜穿過防火墻等防火分隔物,如必須穿過時應用非燃燒材料分隔。(2)在防火防爆環境中對通風排氣的要求應按兩方面考慮,一是易燃易爆物質,其在倉庫內的濃度一般應低于最危險化學品蒸氣爆炸下限的1/4(爆炸下限參照MSDS提供數據);對于具有毒性的易燃易爆物質,還應考慮該毒物在倉庫內的最高容許濃度。(3)化學試劑庫房、易燃易爆氣體室的通風氣體不能循環使用;排風/送風設備應有獨立分開的風機室,送風系統應送入較純凈的空氣;排除、輸送溫度超過80℃的空氣或其他氣體以及有燃燒爆炸危險的氣體、粉塵的通風設備,應用非燃燒材料制成;化學品倉庫使用的通風機和調節設備應防爆。設備的一切排氣管都應伸出屋外,高出附近屋頂;排氣不應造成負壓,也不應堵塞。
甲類液體倉庫應設置防止液體流散的設施。地板上還應涂上環氧樹脂,以防止化學藥品滲漏,對地面的腐蝕。化學試劑庫房內應設有排液槽,地面應設置成斜坡,使泄漏之液體收集到排液槽內。排液槽宜設置一定的坡度,其末端應設有一集液池(室內室外都可以),方便排液槽內的液體聚集到集液池內。集液池需有一立方米之體積,其結構應防滲漏。集液池設置在墻角處,并于墻上設置一出口,便于抽取泄漏之化學液體。集液池要盡量密封,防止收集的液體揮發到空氣中,對環境造成危害,同時產生火災隱患。庫房門口要設置10cm左右墁坡,防止包裝損壞時,易燃液體流散到外部,遇火源引發火災。化學品庫房內配備的所有安全設施(淋浴器1個、水管、洗眼器1個、防毒面具若干等)必須隨時保證能夠正常使用,化學品損傷的急救藥品和設施必須完備。
(1)化學試劑庫房、易燃易爆氣體室的安全出口應分散布置。每個防火分區,其相鄰2個安全出口最近邊緣之間的水平距離不應小于5.0m。(2)化學試劑庫房、易燃易爆氣體室的安全出口不應少于2個,當一座倉庫的占地面積小于等于300平方米時,可設置1個安全出口。倉庫內每個防火分區通向疏散走道或室外的出口不宜少于2個,當防火分區的建筑面積小于等于100平方米時,可設置1個。根據化學試劑庫房所儲存的化學品的性質,溫度宜控制在一定范圍之內。化學試劑庫房宜設置溫度計及空調,以控制化學試劑庫房內的溫度。空調設置的位置宜遠離進排風設備,同時滿足對電器防爆的要求。
化學試劑庫房、易燃易爆氣體室需設置監控攝像頭,有毒氣體探測器,感溫探測器等監控探測系統。監控探測系統同時應滿足對電器防爆的要求。監控探測系統的各個部分要連接到消防監控室。易燃易爆氣體室應設置有毒易燃易爆氣體監測器,用以監測甲烷、氫氣、一氧化氮、硫化氫等有毒易燃易爆氣體,監測器也應為防爆型。監測器應設置于地面30cm處。
很多人以為防爆柜天生就防爆
有的人甚至不看使用說明書
不了解防爆柜的使用方法
買回來只是應付安全檢查
這樣做其實很危險
防爆柜里存儲的大多是
天那水、白電油、油精易燃易爆液體
這些危險化學品一般都很容易揮發
如果防爆柜里易燃易爆氣體濃度過大
極易發生火災、爆炸等安全事故
防爆柜也不安全
用對了是“安全柜”,用錯了就是“致命柜”
各企業一定要高度重視
加強安全隱患排查,嚴格管好防爆柜!