重磅 | 工信部安全生產司關于征求《安全(應急)產業分類指導目錄》意見的函

各省、自治區、直轄市及計劃單列市、新疆生產建設兵團工業和信息化主管部門:
在貫徹落實《中共中央國務院關于推進安全生產領域改革發展的意見》(中發(2016)32號)和《國務院辦公廳關于加快應急產業發展的意見》(國辦發(2014)63號)的過程中,部分地方工信部門表示安全(應急)產業內涵和邊界不清晰,希望予以明確,以利開展工作,為此,我們組織擬訂了《安全(應急)產業分類指導目錄》征求意見稿,請你單位研提意見,并于2020年11月6日前書面反饋至我司(紙質版材料,請傳真至010-68205382)。
附件:《安全(應急)產業分類指導目錄》(征求意見稿)
工業和信息化部安全生產司
2020年10月21日
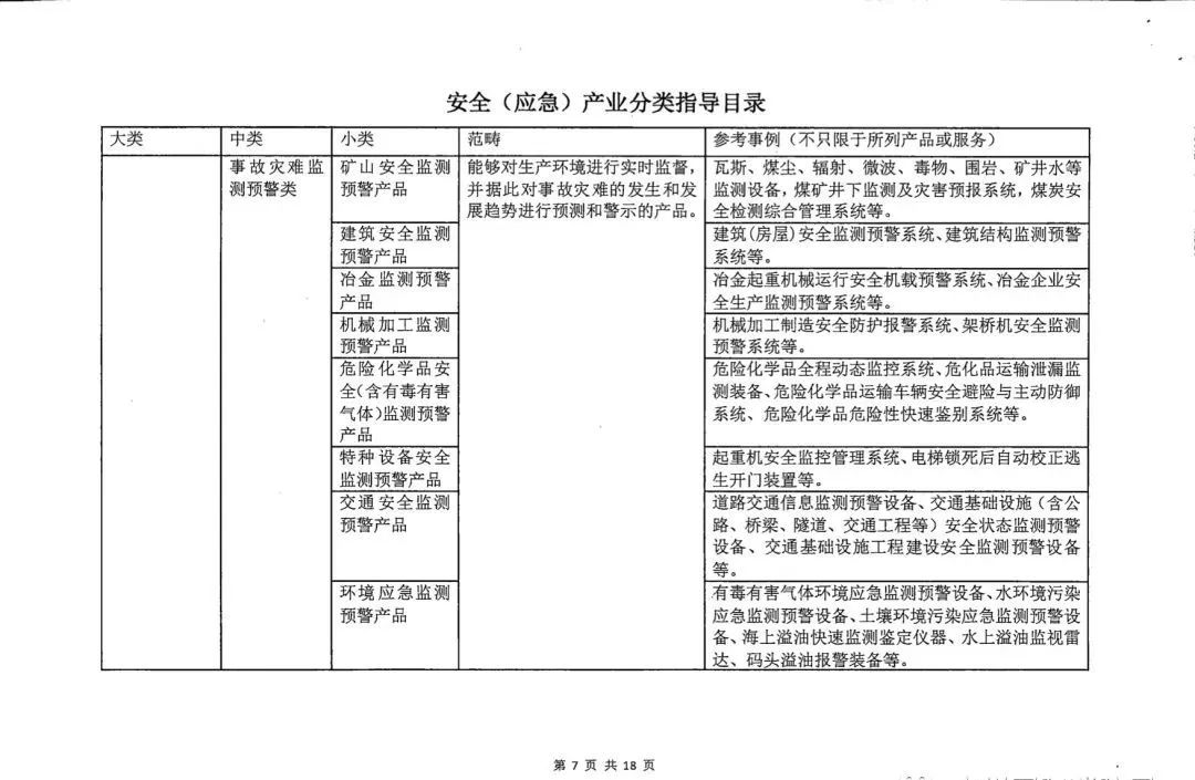
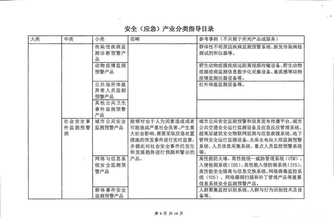
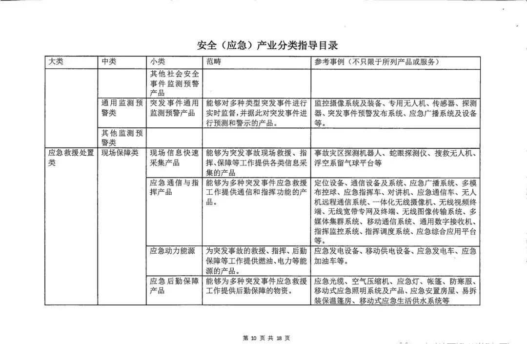
《目錄》以安全生產、防災減災、應急救援等安全應 急保障與處置過程及要素為主線,突出安全(應急)產業 以滿足安全應急需求的根本目標。
文末附下載方式:掃描件






















