市場監管總局和國家標準化管理委員會聯合發布中國國家標準2020年第1號公告。
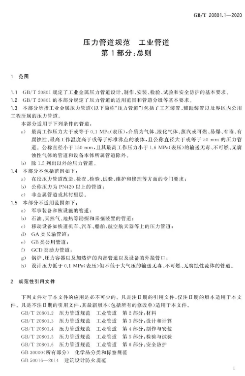
近日,市場監管總局和國家標準化管理委員會聯合發布中國國家標準2020年第1號公告。公告中涉及壓力管道規范-工業管道標準GB/T20801的修改。本次修改只針對GB/T20801.1(總則)的修改,2020年10月1號起實施。








近日,市場監管總局和國家標準化管理委員會聯合發布中國國家標準2020年第1號公告。公告中涉及壓力管道規范-工業管道標準GB/T20801的修改。本次修改只針對GB/T20801.1(總則)的修改,2020年10月1號起實施。







